Artículo de investigación
DOI: https://doi.org/10.32719/25506641.2022.12.5

Estudios de la Gestión: revista internacional de administración, No. 12
(Julio-Diciembre de 2022), 94-119. ISSN: 2550-6641; e-ISSN: 2661-6531


La participación ciudadana en la elaboración del Plan de Desarrollo Urbano Local


Citizen Participation for the Creation of the Local Urban Development Plan


A participação cidadã na elaboração do Plano de Desarrolho Urbano Local


Recibido: 1 de junio de 2021 • Revisado: 14 de octubre de 2021
Aceptado: 4 de enero de 2022 • Publicado: 1 de julio de 2022






Daliseth Coromoto Rojas-Rendón ORCID

Universidad de Los Andes. Mérida, Venezuela dalisrendon@gmail.com.


Resumen

La investigación tuvo como objetivo proponer una metodología de planificación estratégica que incorporara a la participación ciudadana en la elaboración de los planes de desarrollo urbano local en Venezuela. El planteamiento del problema está enfocado en la ausencia de participación que tienen los ciudadanos al momento de elaborar el Plan de Desarrollo Urbano Local (PDUL). Para ello, se utilizó una investigación documental; el diseño de investigación fue no experimental, transeccional y correlaciona! Para la propuesta metodológica, se usó la herramienta de flujogramas, por medio de la cual se establecieron las relaciones entre las etapas de la planificación urbana estratégica y la planificación participativa, logrando plantear un método que vinculara las dos variables estudiadas. Se destaca la importancia que tiene la participación de los ciudadanos en el desarrollo de la ciudad y cómo el gobierno local puede aprovechar dicha participación para lograr el cumplimiento de los objetivos de su gestión.

Palabras clave: Planificación urbana, participación ciudadana, desarrollo urbano, municipio, plan.

JEL: H83 Administración pública.


Abstract

This investigation had as its objective to propose a strategic planning methodology to include citizen participation in the creation of local urban development plans in Venezuela. The problem statement is focused on the lack of participation by citizens at the time of developing the Local Urban Development Plan (PDUL). For this purpose, a documentary type of research was used along with a non-experimental, cross-sectional and correlational research design. For the methodology proposal, flow diagrams were used were used as a tool in order to establish the relations between the stages of strategic urban planning and participative planning, managing to achieve a method that can link both variables under study. It was possible to highlight the importance of citizen participation for the development of cities and how the local government may make use of this participation in order to achieve their objectives at the government level.

Key words: Urban planning, citizen participation, urban development, municipality, plan.

JEL: H83 Public management.


Resumo

A pesquisa teve como objetivo propor uma metodologia para a planificação estratégica para incluir a participação cidadã na elaboração dos planos de desarrolho urbano local na Venezuela. A abordagem do problema está focalizada na ausência de participação dos cidadãos ao momento da elaboração do Plano de Desarrolho Urbano Local (PDUL). Para isso, se usou uma investigação documental: o desenho da pesquisa foi não experimental, transversal e correlational. Na proposta metodológica, se usou a ferramenta do fluxograma, que ajudou a estabelecer as relações entre os estágios da planificação urbana estratégica e a planificação participativa, expondo um método para a vinculação de dois variáveis estudadas. Destacou-se a importância da participação dos cidadãos no desarrolho da cidade e como a administração local pode aproveitar a participação para alcançar o cumprimento dos objetivos da sua gestão.

Palavras-chave: Planificação urbana, participação cidadã, desarrolho urbano, municipalidade, plano.

JEL: H83 Administração pública.




Introducción

La investigación planteada tiene como propósito el estudio sistemático para incorporar la variable de la participación ciudadana en la elaboración del Plan de Desarrollo Urbano Local (PDUL) en Venezuela, fundamentado en el enfoque de la planificación estratégica. Se considera que la planificación urbana debe involucrar a la ciudadanía para aprovechar su conocimiento sobre la problemática presente en sus localidades, ya que el Estado generalmente no conoce "a profundidad la problemática social que pretende enfrentar" (Castillo 2017, 177). Por ende, el planificador puede utilizar la información generada por los ciudadanos, "apoyándose precisamente en la participación del observador en la generación de lo conocido" (Maturana y Varela 1984, 13).

La participación ciudadana debe ser consciente con un gobierno que respete la democracia y la libertad de esa participación que ha sido reclamada "en las sociedades contemporáneas" (Fuentes y Serrano 2018, 444). En este sentido, la Constitución nacional expresa que el Estado venezolano es democrático y propugna, dentro de sus valores fundamentales, la libertad (VEN 1999, art. 2) que permite la participación de los ciudadanos en los asuntos públicos. Entonces, un Estado democrático está en la obligación de proporcionar espacios genuinos de participación.

En este contexto, el problema de investigación señala que el estudio de la planificación urbana ha sido enfocado exclusivamente desde el punto de vista estructural, que visualiza las ciudades como asentamientos humanos en los que las personas permanecen, sin tomar en cuenta que en ellas se lleva a cabo un proceso histórico de diversas actividades, que forman así una dinámica que le da vida y la deslastra del mero hecho del concreto y las edificaciones.

Por tal motivo, la ciudad se desenvuelve en procesos históricos complejos en los que el hombre se presenta como protagonista (Muñoz 2000); razón por la cual, los ciudadanos representan el aspecto más importante dentro de ese proceso.

En este contexto, y para dar respuesta al problema de investigación, se planteó el siguiente objetivo general: "proponer una metodología de planificación estratégica que incorpore la participación ciudadana en la elaboración de los planes de desarrollo urbano local". Las acciones emprendidas por el gobierno promueven el mejoramiento local y, en ese sentido, deben tener como condición la participación ciudadana en la elaboración, implementación, seguimiento, control y toma de decisiones del PDUL. En consecuencia, la participación ciudadana ha sido vista como una "forma legítima de incidir en las decisiones de política pública en los países democráticos" (Carrasco 2019, 60). Por consiguiente, se debe reconocer a la participación ciudadana como elemento integrante del plan local, e incorporarla en la metodología para su elaboración, ya que "la participación del pueblo en la formación, ejecución y control de la gestión pública es el medio necesario para lograr el protagonismo que garantice su completo desarrollo" (VEN 1999, art. 62).

La participación ciudadana en la elaboración del PDUL es fundamental, porque son los ciudadanos quienes viven la cotidianidad, sufren carencias y poseen información de los problemas existentes en el lugar; dicha participación puede ser útil como "objeto de discusión al momento de considerar opciones para incidir en los ejercicios de planeación del desarrollo local, inclusive llegando a dar lugar a una participación activa" (Choachí-Jaramillo et al. 2020, 132), y, partiendo de una planificación urbana bien definida, se podrá dar respuesta a sus demandas, buscando una mejor calidad de vida.


Marco teórico

La planificación estratégica

El enfoque de la planificación estratégica busca enlazar los procesos de manera coordinada, con la finalidad de alcanzar el éxito organizacional; del mismo modo, muestra una visión integral de lo que se quiere lograr, a través de la observación de los elementos que conforman el entorno, para transformarlos, si se puede, en oportunidades o fortalezas. Es así como Chiavenato y Sapiro (2011, 26) explican que la planificación estratégica abarca la totalidad de una organización, al presentar las siguientes características: "1. Horizonte de tiempo [...]; 2. Alcance: comprende la organización como un todo [...]; y, 3. Definición: está en manos de la alta gerencia de la organización [...] y corresponde al plan mayor".

Asimismo, Corredor (2007, 109) afirma que la planificación estratégica "es un proceso mediante el cual se prevé lograr situaciones objetivas, determinando el poder y la potencialidad de oponentes que se mueven en escenarios cambiantes, con tiempos críticos y siempre bajo condiciones de incertidumbre". La existencia de oponentes lleva a pensar que pueden existir dificultades para la consecución de algunos objetivos, estableciendo "un sistema de contrapesos entre los diferentes actores sociales, incluyendo al gobierno" (Córdoba-Bojórquez y Romo-Aguilar 2017, 37). No obstante, la planificación estratégica cuenta con mecanismos de negociación para lograr acuerdos y llevar a cabo la realización de sus actividades. Por su parte, Matus (1982, 127) considera que la planificación estratégica es "un proceso continuo y sistemático de análisis y discusión para seleccionar una 'dirección' que guíe el cambio situacional y producir acciones que le construyan viabilidad, venciendo la resistencia incierta y activa de oponentes".

Ahora bien, para desarrollar la teoría de la planificación estratégica, es necesario cumplir con las siguientes etapas: 1. formulación de los objetivos: se describe el futuro que se desea alcanzar durante un tiempo establecido; 2. análisis de las fortalezas y limitaciones: evaluación de los recursos que internamente tiene la organización; 3. análisis del entorno: evaluación de los factores externos que la afectan; y, 4. formulación de las estrategias alternativas. Cabe destacar que "la implementación de cualquier acción estatal dependen tanto de su propio diseño formal (mecanismos, organismos y estrategias planteadas para alcanzar las metas y objetivos deseados) como del contexto social, político y cultural donde se implementan" (Hernández 2017, 69).


Metodología para la planificación estratégica

Diagnóstico estratégico

Es entendido como la evaluación de las fortalezas, oportunidades, debilidades y amenazas, a través de la aplicación de la matriz FODA. Para Serna (2006), la base de la planificación estratégica se enmarca en el diagnóstico estratégico, por medio del cual se conocerán los síntomas que presenta la organización en un momento específico. En consecuencia, el diagnóstico estratégico representa una herramienta imprescindible para realizar el estudio pormenorizado de una organización. Significa el conocimiento claro de su situación actual, tanto interna (debilidades/fortalezas), como externa (oportunidades/amenazas).

Para elaborar un diagnóstico estratégico, es necesario contar con la participación ciudadana, especialmente con los actores locales que conocen las situaciones presentes en su entorno, así se logran incluir "los puntos de vista de todos los actores que viven la situación problemática, independientemente del grado de poder que tengan [...], ya que implica la integración de distintas miradas y diversas percepciones para la construcción conjunta del diagnóstico" (Ojeda y Zúñiga 2020, 266).

Del mismo modo, Bifarello (2013, 19) menciona que el diagnóstico estratégico "ayuda a definir por qué es necesaria la estrategia, cuáles son los problemas que [se necesitan] superar y con qué recursos actuales o potenciales se cuenta". Cuando se tiene esa información, ya se puede comenzar a planificar lo que se desea alcanzar durante un período definido.


Formulación de los objetivos

Los objetivos se formulan generalmente para el largo plazo, y se entienden como aquellos que "otorgan direccionalidad al plan, formulan los 'sueños' que [se tienen] para la ciudad, región o territorio, y dan posibilidades amplias de motivación, movilización y comunicación al conjunto de la sociedad" (Bifarello 2013, 20). Al establecer los objetivos, se tienen claras las rutas que se deben tomar y "las posibles medidas a seguir" (Mesa y Restrepo 2020, 54).

Los objetivos, en la planificación estratégica, se entienden como aquellos "enunciados de los resultados esperados, o como los propósitos que se desean alcanzar dentro de un tiempo determinado, a través de la realización de determinadas acciones articuladas en proyectos o actividades" (Ander-Egg 2007, 101).


Seguimiento y control

Este proceso permite conocer el alcance que han tenido los proyectos con respecto a los objetivos. Es un proceso constante que involucra la observación y evaluación de cada una de las etapas contenidas en los planes, teniendo en cuenta que es un sistema donde cada actividad influye en las demás y se realiza en cuatro etapas: 1. establecimiento de los objetivos; 2. evaluación del desempeño; 3. comparación del desempeño con el objetivo; y, 4. acción correctiva (Chiavenato y Sapiro 2011).

Durante el "establecimiento de los objetivos", se conoce con claridad lo que se procura alcanzar, y se compara lo que se logró al final del proceso con lo planificado en su inicio, es decir, "precisar objetivos futuros y trazar un camino para alcanzarlos" (Gómez 2017, 1154). Con respecto a la evaluación del desempeño, se refiere a los resultados obtenidos bajo los estándares fijados en la organización; si existen fallas, se corrigen para mejorar el sistema.

La importancia del seguimiento y control se configura como "punto de partida para corregir, reorientar o redimensionar los objetivos perseguidos por el decisor y su organización. Es de primordial importancia, ya que permite conocer hasta qué grado las propuestas de acción están resolviendo los problemas importantes" (Carucci 2003, 77).


Planificación urbana estratégica

Es una herramienta que reglamenta el uso de los espacios municipales; de esta manera, la planificación y el ordenamiento urbano-territorial "entendiendo a este como un instrumento para el desarrollo" (Guardamagna y Reyes 2019, 1004), buscan optimizar el uso de la propiedad municipal para evitar un crecimiento urbanístico desordenado, lo que dificulta la cobertura de los servicios públicos. Es así como "la ordenación urbanística comprende un conjunto de acciones y regulaciones tendentes a la planificación, desarrollo, conservación y renovación de los centros poblados" (VEN 1987, art. 2).

La planificación urbana estratégica permite tener, en el largo plazo, una mirada holística e intersectorial de toda la estructura urbana. En palabras de Fernández (1997, 56), la planificación urbana estratégica permite:

identificar las tendencias y anticipar oportunidades; formular los objetivos prioritarios y concentrar los limitados recursos en temas críticos; estimular el diálogo y el debate interno; generar un consenso y compromiso comunitario para la acción; fortalecer el tejido social y favorecer la movilización social; promover la coordinación entre administraciones incluyendo la iniciativa privada.

Efectivamente, para el ordenamiento territorial y urbano, se elaboran sus planes respectivos, así, según lo estipulado en la "Guía de elaboración del Plan de Desarrollo Urbano Local", el PDUL es un instrumento jurídico donde se detalla "a nivel urbano, las políticas de organización o directrices fundamentales dictadas por el Plan de Ordenación Urbanística. El PDUL organiza los elementos que conforman al Centro Urbano en sectores funcionales o ámbitos urbanos a fin de satisfacer, cualitativa y cuantitativamente, las necesidades de la comunidad" (VEN 2004, 7).

Se entiende que el gobierno local tiene la responsabilidad de velar por la ciudad, debe procurar que su crecimiento sea planificado. Según Sánchez (2004), los gobiernos locales tienen la obligación de velar por un crecimiento ordenado y resguardar el patrimonio histórico. Asimismo, con la aplicación del proceso de la planificación urbana estratégica, se impulsa el desarrollo municipal, y se brinda a sus habitantes oportunidades para alcanzar metas individuales y colectivas, lo que redunda en una mejor calidad de vida y en el logro "de un futuro mejor" (Vélez, Paz y Hernández 2019, 26). En la figura 1, se presenta la relación existente entre la planificación urbana estratégica y las acciones estratégicas que deben emprenderse en las zonas de atención prioritarias.


Figura 1
Planificación urbana estratégica, acciones y componentes

n12a07image001.jpg

Fuente: adaptado de Bazant (2011, 23-25).


Para la elaboración del PDUL en Venezuela, se utiliza la Guía de elaboración del Plan de Desarrollo Urbano Local MINDUR (VEN 2004), donde se describen las variables que deben estar contenidas en el documento: los antecedentes, el aspecto físico-geográfico, el análisis de riesgo, el aspecto demográfico-socioeconómico, vialidad y transporte, los servicios de infraestructura, la estructura urbana y el patrimonio, que, si bien son imprescindibles, se evidencia la ausencia de la participación ciudadana en la elaboración del plan, se hace mención solo en su gestión.


Metodología de la planificación urbana estratégica

Esta metodología se basa en las premisas de enfoque sistémico, técnicas de prospectiva y desarrollo de una participación operativa. Aquí se enfatiza que el esfuerzo de planificación requiere involucrar a los agentes clave de la comunidad, al asegurar que su participación tenga lugar en el momento adecuado (Bazant 2011). A partir de ello, se propone el cumplimiento de seis etapas: 1. antecedentes de la situación actual; 2. diagnóstico/evaluación; 3. formulación de escenarios; 4. plan urbano estratégico; 5. formulación de estrategias de instrumentación; y, 6. difusión de resultados (Bazant 2011).

Se comienza con la descripción de los antecedentes que afectan a la localidad, para realizar el diagnóstico estratégico. Posteriormente, se formulan los escenarios, entendidos como "el conjunto de condiciones y supuestos en que el plan se sitúa [así] surge la necesidad de formular diversos planes para hacer frente a las distintas contingencias previstas" (Matus 1987, 310-311). Luego, se desarrollan los proyectos que darán respuesta a las demandas sociales. Finalmente, se realiza la divulgación de los resultados. La figura 2 muestra el flujograma de la metodología para elaborar un plan urbano estratégico.


Figura 2
Metodología para elaborar un plan urbano estratégico

n12a07image002.jpg

(1) Instituto Municipal de Planeación (IMPLAN). Fuente: Bazant (2011, 30).


Participación ciudadana

A partir de la promulgación de la Constitución nacional (1999) se le dio mayor importancia al tema de la participación ciudadana en los asuntos públicos, con la finalidad de "una profundización de la democracia a través de la adopción de nuevos métodos de participación ciudadana" (Goldfrank y González 2020, 1), conformando un sistema detallado en la Ley Orgánica del Poder Popular de 2010 de Venezuela. En lo relativo a esta ley, se busca la consolidación de los medios de participación para que "los ciudadanos [...] ejerzan el pleno derecho [... ] a la democracia participativa, protagónica y corresponsable" (VEN 2010, art. 1). También se menciona que el poder popular tiene dentro de sus fines: "fortalecer la cultura de la participación en los asuntos públicos para garantizar el ejercicio de la soberanía popular" (VEN 2010, art. 7, núm. 3). Asimismo, se destaca la importancia de la participación ciudadana y la contribución del pueblo en los asuntos locales, los principios de la participación y los medios disponibles para participar (VEN 2010, art. 251).

Se observa que los ciudadanos están facultados para intervenir en las políticas públicas, en la elaboración de planes y en la toma de decisiones, y así "construir espacios en los que la ciudadanía participe de forma verdaderamente activa y democrática del quehacer público" (León y Figueroa 2020, 31). Por ello, el art. 256 de la mencionada ley afirma que "los ciudadanos tienen derecho [...] a participar en la formación de los planes y proyectos para su dotación, ejecución, gestión y evaluación" (VEN 2010).

Sin embargo, para que la participación ciudadana obtenga resultados favorables, esta debe ser genuina, democrática, libre, donde los ciudadanos tengan la libertad de proponer los proyectos que consideren necesarios, sin imposiciones de ningún tipo. Tal como lo manifiesta Fiallo (1996, 92), "una participación de seres humanos que sea de forma consciente, libre, responsable, orgánica, eficiente y, por derecho propio".

Dicha participación se justifica en el desarrollo del municipio, debido a que dentro de los mecanismos de participación ciudadana destaca "las vías de participación en los asuntos de urbanismo" (Brewer-Carias 1979, 225). Por ello, para iniciar el proceso de la participación ciudadana en la planificación urbana, se precisa identificar a los actores que formarán parte del proceso. De esta manera, se le está dando importancia de empoderar a las comunidades locales para aprovechar las intervenciones urbanas (Quadrado 2018, 700).

Ahora bien, la incorporación de actores se realiza de forma secuencial, incluyendo a los adecuados en cada etapa, con el fin de aprovechar la información que puedan ofrecer. Así pues, es necesario clasificarlos, tomando en consideración la categorización que propone Bifarello (2013) en la figura 3.


Figura 3
Clasificación de actores

n12a07image003.jpg

Fuente: Bifarello (2013, 23)


Aquí se muestra la existencia de actores que poseen distinta información que será necesaria en cada una de las etapas de la planificación. La idea de involucrarlos paulatinamente surge por la necesidad de incluir los factores claves que acontecen en la comunidad, pues son ellos quienes tienen la información y van a participar en la elaboración del PDUL. Poggiese (2011, 25) menciona que no se debe trabajar con todos los actores en un mismo momento "sino con aquellos que puedan encuadrarse en el escenario de planificación propuesto, en el tipo de solución que se desprende del modo de abordar el problema y en la metodología de trabajo". Por tal motivo, la selección de los actores es primordial.

Al lograr la participación legítima de los ciudadanos en los asuntos locales, se está fortaleciendo el sistema democrático, lo que impulsa el desarrollo integral y sostenido de la localidad. Para Sánchez (2004,43-44), es mediante esta participación que se logra generar un clima "de solidaridad, de responsabilidad, de trabajo y de conciencia ciudadana [...]. Solo mediante un proceso de participación activo, consciente, libre, responsable y eficaz puede lograrse que los organismos públicos respondan a las necesidades de la población".


Metodología de la planificación participativa

Para efectos de la presente investigación, se consideró pertinente utilizar el trabajo de Poggiese (2011), en el que se describe una metodología de planificación con la inclusión de la participación ciudadana, denominada "Planificación participativa para escenarios formalizados de planificación-gestión". Dicho autor plantea las siguientes etapas: preparatoria, de implementación estratégica y de reformulación y ajustes, tal como lo muestra la figura 4.


Figura 4
Esquema de la "Planificación participativa para escenarios formalizados de planificación-gestión"

n12a07image004.jpg

Fuente: Pogglese (2011,19)


La aplicación de este modelo ha sido utilizada para elaborar planes de desarrollo regional y local, pues facilita "la coordinación entre los diferentes actores, programas y proyectos que entran y salen constantemente de cualquier proceso de planificación" (Poggiese 2011, 19). Así, se pueden establecer acciones de participación en las cuales los ciudadanos pueden proyectar y planificar el futuro que desean alcanzar en sus ciudades.

Durante la etapa preparatoria se experimenta la relación de los actores, incluyendo los problemas socio-urbanos que se tratarán de resolver. En esta etapa, se pretende conformar la interrelación de diversos actores para que inicien el proceso de planificación, contando con actores políticos, gubernamentales, ciudadanos organizados, técnicos, entre otros. El grupo inicial o grupo promotor, será el resultado de esta etapa, bajo la orientación de los coordinadores metodológicos. La figura 5 presenta su secuencia lógica.

Figura 5
Componentes de la secuencia lógica de la etapa preparatoria

n12a07image005.jpg

Fuente: Poggiese (2011, 23).


Con la información obtenida se organizó el documento base que contiene los insumos necesarios para la siguiente etapa. La información contenida en dicho documento, se obtiene por medio de la participación de los actores. Durante esta etapa se identifican y se clasifican a los actores que formarán parte del proceso planificador. Para clasificarlos, se utiliza una lista de actores en la que se evalúa la relevancia y/o pertinencia de ellos con respecto a los proyectos que se esperan elaborar.

Un punto importante dentro de esta metodología, se refiere a la incorporación temprana de los actores, para comprobar la necesidad de involucrar a los necesarios desde el inicio del proceso, lo que permite contar con información clave y se puede ejercer una influencia sobre los demás actores. Posteriormente, se realiza el mapeo y la selección de actores con la finalidad de: "conocer cuál es la proximidad de cada actor con la idea del proyecto y su metodología y, en segundo lugar, explorar el rol que cada actor podrá cubrir en el ciclo en su conjunto y en talleres de planificación en particular" (Poggiese 2011, 25).

Una de las primeras actividades que realiza el grupo inicial, es el desarrollo de las hipótesis del problema. Ahora bien, para afrontar la problemática, se utilizarán las dimensiones temáticas que se desprenden de las hipótesis iniciales, es decir, los problemas se abordarán mediante el conjunto de temas que los integran (Poggiese 2011). Para culminar la etapa preparatoria, se procede a elaborar una agenda donde se establecen las actividades que serán ejecutadas en la próxima etapa.

Para la etapa de implementación estratégica, se parte del diagnóstico realizado en la etapa preparatoria y se organizan los siguientes grupos:

  1. Grupo de participantes plenos: participaran a tiempo completo.

  2. Coordinadores metodológicos: personal especializado.

  3. Panelistas: encargados de abordar los temas generados de las hipótesis y mantener informados a los participantes.

  4. Informantes calificados: seleccionados para resolver problemas particulares que ameriten la presencia de especialistas.

La figura 6, muestra la secuencia lógica de la etapa:

Figura 6
Secuencia lógica de la etapa de implementación estratégica

n12a07image006.gif

Fuente: Poggiese (2011,31).

Para el desarrollo del análisis situacional dialógico, se toma la información del documento base de la primera etapa. Durante el diagnóstico se explora la problemática mediante un análisis FODA, y se incorpora nuevos actores. En cuanto a la problemática de gestión, parte de los problemas señalados en el diagnóstico, los cuales son identificados para luego plantear los objetivos que se pretenden alcanzar. Para lograr el cumplimiento de las actividades, se dividen los grupos "en función de los ejes problemáticos principales" (Poggiese 2011, 32) y cada grupo trabajará en la formulación, redefinición y contenido de cada problemática.

El proceso de análisis finaliza con el modelo integrado de procesamiento problemático, donde se elabora un "mapa que registra todos los procesos, críticos y positivos, que han sido identificados previamente por los participantes en torno a un proyecto" (Poggiese 2011, 33). Consecutivamente, se desarrollan las estrategias posibles, a través de "la identificación de los procesos críticos, puntos de ataque y procesos positivos para sustentar la evaluación de alternativas y la formulación de acciones estratégicas" (Poggiese 2011, 39). Al ser localizados los puntos críticos, se pueden establecer los modos de afrontar las situaciones que originan los problemas y plantear las estrategias que posibilitan su resolución. Nuevamente, los actores son evaluados para así conocer sus capacidades, a través de "una nueva y más completa clasificación de actores pertinentes" (Poggiese 2011, 44).

Finalmente, se realiza el diseño y programación de estrategias viables cuyo objetivo es "formular ordenada e integralmente el conjunto de acciones y actividades que configuran la realización de las estrategias ya evaluadas como viables" (Poggiese 2011, 46). Es esta fase, se consideran las situaciones iniciales, los recursos disponibles y se plantean estrategias para lograr el futuro deseado.

En la etapa de reformulación y ajuste, se configura un nuevo escenario para evaluar, reformular o ajustar algunos aspectos de las propuestas iniciales (Poggiese 2011). La figura 7 señala la secuencia de esta etapa.

Ya explicadas las tres etapas aplicadas en la metodología de la "Planificación participativa para escenarios formalizados de planificación-gestión", y la metodología para la "planificación urbana estratégica", se cuenta con la información necesaria para proponer un modelo inclusivo en el que la participación ciudadana tome parte activa en la elaboración del PDUL.


Figura 7
Secuencia lógica de la etapa de reformulación y ajuste ETAPA DE REFORMULACIÓN Y AJUSTE

n12a07image007.jpg

Fuente: Poggiese (2011,49)


Metodología

Se parte de un estudio cualitativo en el que se usa el enfoque de la planificación estratégica. El tipo de investigación se fundamentó en un estudio documental. Finalmente, se trató de un proyecto factible, motivado porque la investigación estuvo relacionada "con una propuesta de tipo factible, donde se propone alguna opción ideal, sistema o modelo, que implica cambios en una realidad dada" (Balestrini 2006, 191).

Asimismo, se implemento un diseño no experimental ya que se observaron los "fenómenos tal y como se dan en su contexto natural, para después analizarlos" (Hernández, Fernández y Baptista 2016, 149). Seguidamente, la investigación fue transeccional o tranversal, en la que se recolectaron los "datos en un solo momento, en un tiempo único. Su propósito [fue] describir variables y analizar su incidencia e interrelación en un momento dado" (Hernández, Fernández y Baptista 2016, 151).


Técnicas para la formulación del modelo propuesto

Luego del análisis de la información documental, se procedió al análisis de los procedimientos, tanto para la elaboración del PDUL, como para el proceso de la participación ciudadana, con la finalidad de establecer su vinculación. Así surgió la metodología propuesta, visualizada por medio de un flujograma donde se muestra la vinculación de cada una de las etapas.

Tabla 1
Símbolos de las normas ANSI para elaborar diagramas de flujo

n12a07image008.jpg

Fuente: Franklin (2004, 67).

En el caso específico del flujograma propuesto, se utilizó la simbología señalada por Franklin (2011). Dicha herramienta posibilitó la explicación escrita y presentación gráfica del modelo planteado, logrando la vinculación de las dos variables estudiadas. Así, se presenta la tabla 1, relacionada con los símbolos que establecen las normas ANSI (American National Standard Institute), adaptados para presentar la información en los flujogramas. Para este caso, la simbologia de las normas ANSI se adapta a los requerimientos de la investigación, ya que se presenta el inicio, las actividades desarrolladas, el documento o la ordenanza contentiva del plan, las decisiones tomadas y los conectores de las actividades.

Posteriormente, se desarrolló el trazo del mapa de procesos, donde se presentó de forma escrita la secuencia lógica del proceso metodológico planteado, utilizando el formato de la diagramación matricial que se presenta en la tabla 2.

Para finalizar el proceso, se diseñó el flujograma metodológico para elaborar un plan urbano estratégico con la incorporación de la variable participación ciudadana.


Propuesta metodológica para elaborar el PDUL, con la inclusión de la participación ciudadana

En este punto, se procedió a elaborar una metodología que vincula las dos variables, utilizando las propuestas de Bazant (2011), en lo referente a la planificación urbana estratégica, y de Poggiese (2011), en lo referente a la planificación participativa. La tabla 2 refleja el trazo de mapa de procesos correspondiente a cada una de las acciones desarrolladas, de forma sistemática y secuencial, durante el proceso de la planificación urbana estratégica, con la incorporación de la participación ciudadana. Se explica cada una de las actividades y durante qué etapas se debe incorporar la participación ciudadana en el proceso de la planificación urbana, con la finalidad de buscar un solo proceso con ambas variables en la elaboración del PDUL.

El proceso se dividió en siete fases: 1. situación actual; 2. diagnóstico por sistemas; 3. diagnóstico integrado; 4. escenarios; 5. propuesta; 6. identificación de proyectos estratégicos; y, 7. instrumentación por etapas. Durante cada etapa se irán seleccionando los actores sociales específicos para cada momento. De esta manera, los ciudadanos se estarían involucrando desde el inicio, hasta alcanzar la última etapa de los ajustes y reformulaciones del plan.


Tabla 2
Diagramación matricial para el proceso de planificación urbana participativa

n12a07image009.jpg

Fuente: Bazant (2011, 49).


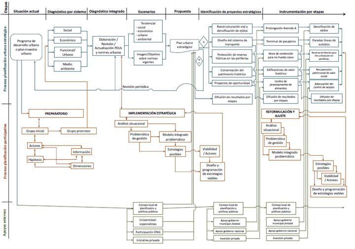
Posteriormente, se realizó el flujograma metodológico para elaborar un plan urbano estratégico con la participación ciudadana, que se muestra en la figura 8. Es así como surge el modelo propuesto, en el que se incorpora la variable de la participación ciudadana desde el momento inicial del proceso de elaboración del PDUL, hasta el momento de la evaluación de las actividades ejecutadas.


Figura 8
Flujograma para elaborar un plan urbano estratégico con la participación ciudadana

n12a07image010.jpg

Fuente: adaptado de Bazant (2011), Poggiese (2004) y Franklin (2004).



Conclusiones


Con la propuesta de incorporar la variable de la participación ciudadana en la elaboración del PDUL, se pueden obtener planes locales adaptados a la realidad que se vive en las comunidades y, de esta forma, responder con eficiencia y efectividad a las demandas sociales. En la actualidad, los PDUL en Venezuela no vinculan al ciudadano desde el inicio del proceso, por ello, la metodología que se presenta se configura como una herramienta elemental para tomar en cuenta a los ciudadanos y contar con información primaria en las primeras etapas del proceso de planificación, aprovechando una mayor apropiación de las dinámicas participativas por parte de la población (Fukushima 2019, 132).

Se ha logrado dar respuesta a los objetivos de investigación, ya que, en primer lugar, se pudieron explicar los elementos que componen la teoría de la planificación urbana estratégica, y se relacionaron con la praxis. En segundo lugar, se pudo desarrollar la teoría de la participación ciudadana y enfatizar la importancia que tienen los ciudadanos en la elaboración del PDUL. Finalmente, y para dar respuesta al objetivo general, se pudo desarrollar la propuesta metodológica de la incorporación de la participación ciudadana en la elaboración del PDUL.

Se ha podido comprobar que la experiencia de la participación ciudadana en la planificación local ha dado buenos resultados. Tal es el caso del Área Metropolitana de Rosario (Argentina) donde, a través del proceso participativo, se logró un impacto positivo tanto en el "proceso de construcción colectiva: [donde] se involucraron [...] las opiniones de los habitantes, [...] en la identificación y definición de estrategias de solución a los problemas cotidianos y de futuro, [...] en tanto producto ya que las propuestas técnicas fueron validadas, cuestionadas y reformuladas por los participantes" (Carnovale y Beretta 2019, 164). Del mismo modo, para la planificación local en Bogotá, la participación ciudadana es considerada como "el insumo más importante para planeación del desarrollo en las localidades" (Duque-Cante 2019, 8).

Esta propuesta metodológica representa una oportunidad para que los gobiernos locales incorporen, de forma ordenada y sistemática, a los ciudadanos en sus procesos de planificación urbana, debido a que en la actualidad se pudo comprobar que el ciudadano no está vinculado en la elaboración del PDUL. En este sentido, la incorporación de la ciudadanía en este proceso, puede generar una ganancia política para el mandatario de turno y un mayor reconocimiento y apropiación de los ciudadanos para hacer cumplir las metas establecidas en los planes, ya que ellos van a tener conocimiento del contenido del documento, y mejorar así, "la vinculación de los gobiernos con la sociedad" (Díaz 2017, 359). Por ello, se espera que la propuesta presentada signifique un aporte científico-metodológico para optimizar la gestión de los gobiernos locales en Venezuela.


Referencias


Ander-Egg, Ezequiel. 2007. Introducción a la planificación estratégica. Buenos Aires: Lumen.

Balestrini, Miriam. 2006. Cómo se elabora el proyecto de investigación. Caracas: Consultores Asociados.

Bazant, Jan. 2011. Planeación urbana estratégica. Ciudad de México: Editorial Trillas.

Bifarello, Mónica. 2013. Herramientas para el diseño de políticas públicas locales: planificación estratégica local. Barcelona: Tirant lo Blanch-AERyC.

Brewer-Carias, Allan. 1979. Política, Estado y administración pública. Caracas: Editorial Ateneo de Caracas / Editorial Jurídica Venezolana.

Carnovale, Natalia, y Diego Beretta. 2019. "Participación ciudadana a nivel subnacional. La construcción de planes urbanos locales en el Área Metropolitana de Rosario". Temas y Debates 23 (38): 151-167. 10.35305/tyd.v0i38.444.

Carrasco Soto, Sebastián. 2019. "Implementación de mecanismos de participación ciudadana en los gobiernos locales en Chile: el caso del municipio de Santiago". Revista Iberoamericana de Estudios Municipales RIEM 19 (X): 59-88. http://dx.doi.org/10.4067/S0719-17902019000100059.

Carucci, Flavio. 2003. Planificación estratégica por problemas: un enfoque participativo. Caracas: Instituto Latinoamericano de Investigaciones Sociales.

Castillo Cubillos, Mónica. 2017. "El papel de la participación ciudadana en las políticas públicas, bajo el actual escenario de la gobernanza: reflexiones teóricas". Revista CS 23: 157-180. http://dx.doi.org/10.18046/recs.i23.2281.

Chiavenato, Idalberto, y Arao Sapiro. 2011. Planeación estratégica. Fundamentos y aplicaciones. Ciudad de México: McGraw-Hill.

Choachí-Jaramillo, Andrés, Mariana Gutiérrez-Uribe, Sebastián Galvis y Fray Atehortúa. 2020. "Participación y planeación del desarrollo local en Medellín: viabilidad jurídica de los mecanismos de participación ciudadana en el ámbito local". El Agora USB 20 (1): 130-141. 10.21500/16578031.4644.

Córdova-Bojórquez, Gustavo, y María de Lourdes Romo-Aguilar. 2017. "Participación ciudadana y ordenamiento ecológico local: el caso del municipio de Nogales, Sonora". Revista Sociedad y Ambiente 5 (14): 31-52. https://bit.ly/3oMXXl4.

Corredor, Julio. 2007. La planificación estratégica. Bases teóricas para su aplicación. Caracas: Vadel Hermanos Editores.

Díaz, Ana. 2017. "Participación ciudadana en la gestión y en las políticas públicas". Gestión y Política Pública XXVI (2): 341-379. https://n9.cl/motq8.

Duque-Cante, Naudí. 2019. "Los vacíos de la planeación participativa en la formulación de los planes de desarrollo local en Bogotá". Urbe. Revista Brasileira de Gestão Urbana 11: 1-11. https://doi.org/10.1590/2175-3369.011.e20180193.

Fernández, José. 1997. Planificación estratégica de ciudades. Madrid: Gustavo Gili.

Fiallo, Amalio. 1996. Hacia una democracia participativa. Caracas: PH-Editorial.

Franklin, Enrique. 2004. Organización de empresas. Ciudad de México: McGraw-Hill .

Fuentes, Rafael, y Juan Serrano. 2018. "El concejo abierto, posibilidad de mayor democracia y participación ciudadana". Revista Gestión y Política Pública XXVIII (2): 441-472. http://dx.doi.org/10.29265/gypp.v28i2.626.

Fukushima, Kátia. 2019. "Os impasses à democracia participativa nos governos de esquerda: os casos do Brasil, do Chile e da Venezuela". Colombia Internacional 98: 105-135. https://doi.org/10.7440/colombiaint98.2019.04.

Goldfrank, Benjamín, y María González. 2020. "Sistemas participativos en Brasil y Venezuela: orígenes y ocasos de dos modelos". Cuaderno CRH 33: 1-15. http://dx.doi.org/10.9771/ccrh.v33i0.33251.

Gómez, Carla. 2017. "Los planes de desarrollo municipal en México y la participación ciudadana. Un análisis del marco jurídico". Boletín Mexicano de Derecho Comparado XLIX (150): 1149-1177. http://dx.doi.org/10.22201/iij.24484873e.2017.150.11836.

Guardamagna, Melina, y Malena Reyes. 2019. "El desafío de la implementación de políticas públicas participativas para el desarrollo del territorio". Economía, Sociedad y Territorio XVIII (59): 1003-1033.http://dx.doi.org/10.22136/est20191284.

Hernández, José. 2017. "Análisis de mecanismos de participación local en Colombia: audiencias de rendición de cuentas y consejos territoriales de planeación". Civilizar Ciencias Sociales y Humanas 17 (32): 67-80. http://dx.doi.org/10.22518/16578953.818.

Hernández Sampieri, Roberto, Carlos Fernández y Pilar Baptista. 2016. Metodología de la investigación. Ciudad de México: McGraw-Hill .

León, Javier, y Esau Figueroa. 2020. "Deliberación democrática y gobernanza en la participación ciudadana local. El caso de los Consejos Comunales de la Sociedad Civil (COSOC), Biobío, Chile". Desafíos 32 (2): 1-38. https://doi.org/10.12804/revistas.urosario.edu.co/desafios/a.7219.

Maturana Romesín, Humberto, y Francisco Varela. 1984. El árbol del conocimiento. Las bases biológicas del entendimiento humano. Santiago: Lumen. http://replostorio.uchile.cl/handle/2250/119932.

Matus, Carlos. 1982. Enfoque de planificación estratégica. Caracas: CENDES-UCV

______. 1987. Política, planificación y gobierno. Washington D.C.: OPS.

Mesa, María, y Liliana Restrepo. 2020. "El cambio social como resultado de innovación social mediante metodologías participativas: una revisión bibliométrica". El Agora USB 20 (1): 50-65. 10.21500/16578031.3864.

Muñoz, Meridalba. 2000. Manuel Mujica Millán. Aproximación a su idea de ciudad. Proyecto de la urbanización "El Rosario" en Mérida. Mérida: Universidad de Los Andes.

Ojeda, Patricia, y Carmen Zúñiga. 2020. "El diagnóstico participativo para la elaboración del plan de formación ciudadana". Sophia Austral 26: 259-285. http://dx.doi.org/10.4067/S0719-56052020000200259.

Poggiese, Héctor. 2011. Planificación participativa y gestión asociada (PPGA). Buenos Aires: Espacio Editorial.

Quadrado, Andréa. 2018. "Contemporary Urban Planning: The Importance and Consequences of Citizen Participation in the Processes and Decisions About Urban Space". nterações 19 (4): 699-712. http://dx.doi.org/10.20435/inter.v19i4.1805.

Sánchez, Jorge. 2004. Participación, descentralización y Constitución del 99. Maracaibo: Universidad Cecilio Acosta.

Serna, Humberto. 2006. Gerencia estratégica: planeación y gestión-teoría y metodología. Bogotá: 3R Editores.

Vélez, Hugo, Luis Paz, y Eduardo Hernández. 2019. "Gobernabilidad, participación y desarrollo local. El caso de los Gobiernos Autónomos Descentralizados del Ecuador". Conrado 15 (70): 25-30. https://n9.cl/qujb9.

VEN. 1987. Ley Orgánica de Ordenación Urbanística. Gaceta Oficial No. 33.868, 16 de diciembre. https://n9.cl/kaavg.

______. 1999. Constitución de la República Bolivariana de Venezuela. Gaceta Oficial No. 36.860, 30 de diciembre.

______. 2004. Guía de Elaboración del Plan de Desarrollo Urbano Local MINDUR. Gaceta Oficial No. 37.888, 1 de marzo.

______. 2010. Ley Orgánica del Poder Popular. Gaceta Oficial No. 6.011, 21 de diciembre.